安徽新增7例无症状感染者,详情及活动轨迹公布
8
2025-11-02

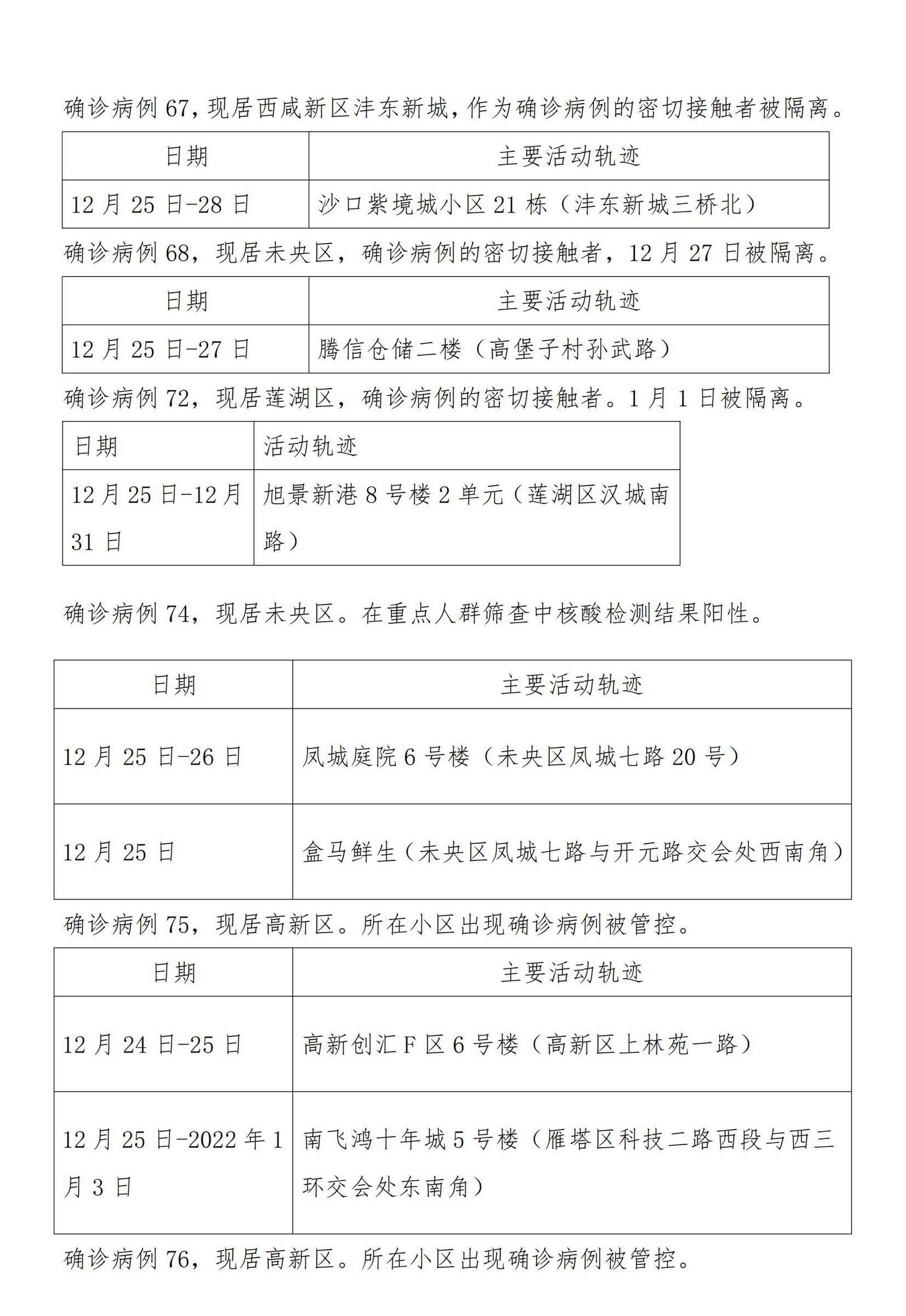
西安市新增新冠肺炎确诊病例,引发了社会广泛关注,据西安市疫情防控指挥部最新通报,相关病例的活动轨迹已初步查明并对外公布,旨在精准排查密切接触者,阻断疫情传播链条。
根据公布的信息,新增病例的活动轨迹涉及多个公共场所,包括超市、餐厅、公交站点及部分社区,西安市疾控部门已对相关场所开展环境消杀,并对密切接触者实施隔离观察,市民可通过官方渠道查询详细轨迹,若与公布轨迹有重叠,需主动向社区报备并配合核酸检测。
当前,西安市疫情防控形势严峻,相关部门呼吁市民严格遵守防疫规定,减少不必要外出,做好个人防护,下一步,西安市将加强疫情监测和溯源工作,及时公布最新进展,确保公众知情权与健康安全。

发表评论
暂时没有评论,来抢沙发吧~